A obter dados...
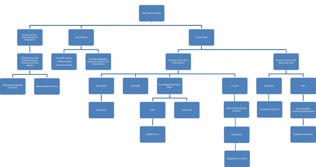
São Corpos Gerentes da Santa Casa da Misericórdia de Alcantarilha a Assembleia Geral, a Mesa Administrativa e o Conselho Fiscal, também chamado Definitório.
Presidente - Jorge Manuel Guerreiro da Silva
Secretária - Helena Cristina Santos Gonçalves Silva
Secretário - Célia Maria Rodrigues Costa Sequeira
Provedor - João José Bráz Simões
Vice - Provedor - José Manuel Brito Estevão
Secretário - João Filipe Melo dos Santos Brito
Tesoureiro - José Manuel da Conceição Costa
Vogal - Ricardo Jorge Lima Estevão
Vogal - Artur Jorge da Conceição Correia
Vogal - Alexandre Fernandes Reis Cabrita
Suplentes
Maria de Jesus Coelho Carrasquinho Cabrita
Maria da Conceição Paulo Reis Cabrita
Conselho Fiscal
Presidente - Nuno José Bráz Simões
Vogal - Arnaldo José Vieira Guerreiro
Vogal - Tiago João de Brito Vieira da Silva
Suplentes
Afonso Maria Fernandes
Manuel da Silva Góis
O mandato social tem a duração de quatro anos e inicia-se com a tomada de posse.
Os titulares dos órgãos mantêm-se em funções até à posse dos novos titulares.
O exercício do mandato dos titulares dos órgãos só pode ter início após a respetiva tomada de posse, a qual, depois da devida homologação pelo Bispo diocesano, é dada pelo presidente cessante da Mesa da Assembleia Geral até ao 30.º dia posterior ao da eleição, ficando a eficácia canónica da posse dependente da emissão do competente decreto de homologação, sem prejuízo dos recursos eclesiásticos eventualmente apresentados.
O Provedor só pode ser eleito para três mandatos consecutivos.
Incumbe aos Órgãos Sociais cessantes fazer a entrega de todos os valores, documentos, inventários e arquivo da Misericórdia aos Órgãos eleitos para novo mandato e até à posse destes, bem como informá-los com rigor de todas as circunstâncias relevantes que se possam repercutir na execução do mandato social.
Aos titulares dos Órgãos Sociais não é permitido o desempenho simultâneo de mais de um cargo nos Órgãos Sociais da Santa Casa da Misericórdia, assim como não é permitido o desempenho em simultâneo de cargos nos órgãos sociais de entidades da mesma ou idêntica natureza jurídica cujos fins e atividades sejam conflituantes com os da Misericórdia, bem como em uniões, federações e confederações de tais entidades.
Entre os membros da Mesa Administrativa e/ou os membros do Conselho Fiscal não pode haver laços de parentesco ou afinidade no 1º grau da linha reta ou no 2º grau da linha colateral, bem como matrimoniais ou uniões canonicamente irregulares.
Os titulares dos Órgãos Sociais estão impedidos de votar em assuntos que digam diretamente respeito à sua pessoa ou nos quais sejam interessados os respetivos cônjuges ou pessoas com quem vivam em união canonicamente irregular ou qualquer familiar em linha reta ou até ao 2.º grau da linha colateral.
Os titulares da Mesa Administrativa não podem contratar direta ou indiretamente com a Santa Casa da Misericórdia, salvo se do contrato resultar manifesto benefício para a mesma.
A Mesa Administrativa e o Conselho Fiscal não podem ser constituídos maioritariamente por trabalhadores da Santa Casa da Misericórdia.
O cargo de presidente do Conselho Fiscal não pode ser exercido por trabalhadores da Santa Casa da Misericórdia.
Para além doutras incapacidades previstas na lei, não podem exercer funções nos Órgãos Sociais os Irmãos que mantenham com a Santa Casa da Misericórdia litígio judicial.
O exercício de qualquer cargo nos Órgãos Sociais é gratuito, mas pode justificar o pagamento de despesas delas derivadas.
Quando o volume do movimento financeiro, do trabalho, das atividades a desenvolver, da constância e intensidade das responsabilidades ou a complexidade dos serviços exijam o trabalho e a presença prolongada de um ou mais membros dos Órgãos Sociais, podem eles passar a ser remunerados, desde que, sob proposta da Mesa Administrativa, a Assembleia Geral assim o delibere e fixe o respetivo montante da retribuição, nos termos da lei.
